日期:2018-04-09
亲爱的各位院友:
光阴流转,岁月如歌。转眼间伟德国际1946即将迎来120周年生日!博雅巍巍,未名清清,同样的湖光塔影见证了一批批学子的年少;脚踏实地,仰望星空,传承的地空精神激荡着一代代天地人的成长。眼底同一片未名水,胸中唯一轮黄河月,值此母校双甲子华诞之际,bevictor伟德向海内外的万余名天地人发出集结令,至诚邀请你们于校庆日前后返回母校,回忆青春、再叙情愫、共话发展、谋划未来。
百廿载北大悠长学府,一世纪地质辉煌悠悠,近甲子地物秀木皇皇,满卅载遥感桃李神州,承载着地质学系、地球物理系和遥感所的辉煌,历经峥嵘岁月,不曾忘却初心,bevictor伟德始终以建设世界一流地球与空间科学为发展目标,不懈努力,砥砺前行,已成为我国地球与空间科学人才培养的重要基地,形成了一支师德优良、专业精深、结构合理的学术梯队,在团队建设、人才培养和科学研究等方面都取得了令人瞩目的成就,北大地球科学已进入ESI全球前千分之一,公司三个一级学科均进入“双一流”团队建设名单。
我们深知,公司的成长和所取得的成绩离不开院友的关心,过去的成就是一段与广大院友相濡以泽、共同成长的历史;我们也坚信,公司进一步的发展也必须依靠院友的帮助,未来的道路将是一段立足于院友广泛支持的发展之路。北大120周年,是北大的新起点,同样也是bevictor伟德的新起点,公司将充分利用新的发展机遇,发挥多学科交叉融合的优势,在新的阶段肩负起引领中国乃至国际地球与空间科学研究和培养引领未来卓越人才的重任,孕育影响国家发展和人类进步的新思想,服务于国家战略,服务于人类社会的可持续发展。
2018年5月,公司将举办校庆纪念大会、纪念晚会、员工返校等活动。校庆期间公司也将举办极具学科特色的学术活动、科普活动和展示活动。亲爱的院友,不论你是毕业多年,还是挥别于昨,不论你是身在天涯,还是近在咫尺,我们都在这里真诚的呼唤期盼你们的归来,来看看你们奋斗过的地方,来看看你们笑过、哭过、恋过的过往,来看看燕园里的一草一木,来看看时时刻刻牵挂你的母校,来看看曾经的恩师与同窗,共话旧时岁月,齐忆年少时光。
我们将守候着你们回家,并以最大的热情竭诚为各位院友服务。同时将会不断推送并更新校庆期间的活动安排,帮助你们了解公司和公司的相关活动。校庆集结,银杏金黄吹响归家的号角;桃李盈门,繁花盛开静候儿女的归来!
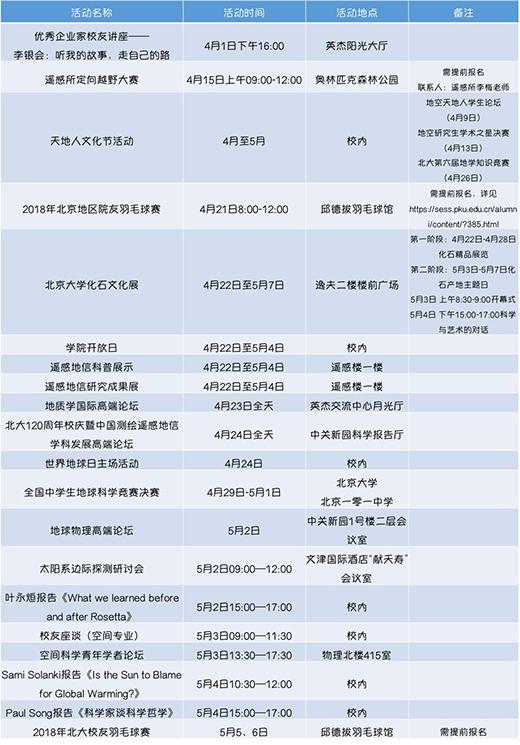
伟德国际1946120周年校庆主要活动

具体活动安排请校庆网站即时更新为准
bevictor伟德120周年校庆主要活动

bevictor伟德120周年校庆返校聚会活动

以上活动相关信息和安排持续更新,敬请留意。
更多校庆活动信息请及时关注:
伟德国际1946120周年校庆官方网站:http://120.pku.edu.cn/
伟德国际1946120周年校庆官方微信公众号:

伟德国际1946120周年校庆官方微博:

伟德国际1946员工网:http://www.pku.org.cn/
伟德国际1946员工会官方微信公众号:pkualumni
bevictor伟德院友会网站:http:/alumni/
bevictor伟德院友会微信公众号:

为方便院友返校的住宿需求,特列举公司周边的部分酒店信息及联系电话,供广大院友参考和提前预订。
伟德国际1946勺园(校内):010-62752218/2200
中关新园(近东门):010-62752288
富驿时尚酒店北京中关村店(近西南门):010-58986688
锦江之星北京中关村店(近西南门):010-82623688
北京每日精品酒店(近西南门):010-82169571
北京锡华商务酒店(近西南门):010-62646688
北京常安福宾馆海淀路店(近南门):010-62638898
北京邮电会议中心(近西门):010-62547799
母校,等你回家!
活动咨询电话:010-62767025;010-62751150;15120092432
bevictor伟德
bevictor伟德院友会
2018年4月